7月31日浏阳发布疫情防控重要提醒 浏阳新增疫情

“焰遇浏阳河——大型沉浸式烟火秀”活动将在天空剧院继续举行!为严格落实“外防输入、内防反弹”防控政策,确保观众和市民健康安全,持续做好我市疫情防控工作,浏阳市新型冠状病毒感染的肺炎防控指挥部办公室发布重要提醒:
1、所有参加焰遇浏阳河——大型沉浸式烟火秀活动的入场观众(含本市市民)、工作人员和演出人员需提供48小时内核酸阴性证明。全市机关、企事业单位及个体工商户要督促业务往来单位的来(返)浏人员提前做好核酸检测,按要求落实疫情防控措施。
2、所有省外来(返)浏人员,均需提前2天报备并持有48小时核酸检测阴性证明,倡导在此基础上进行核酸“三天两检”(间隔24小时以上,后附核酸采样机构信息),并做好自我健康监测。

3、所有人员要继续当好疫情防控第一责任人,主动加强日常防护,规范佩戴口罩,注意咳嗽礼仪,做好手部卫生,保持防护距离,配合做好扫场所码、行程码、亮健康码、测量体温、核酸检测等疫情防控措施。
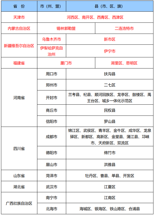
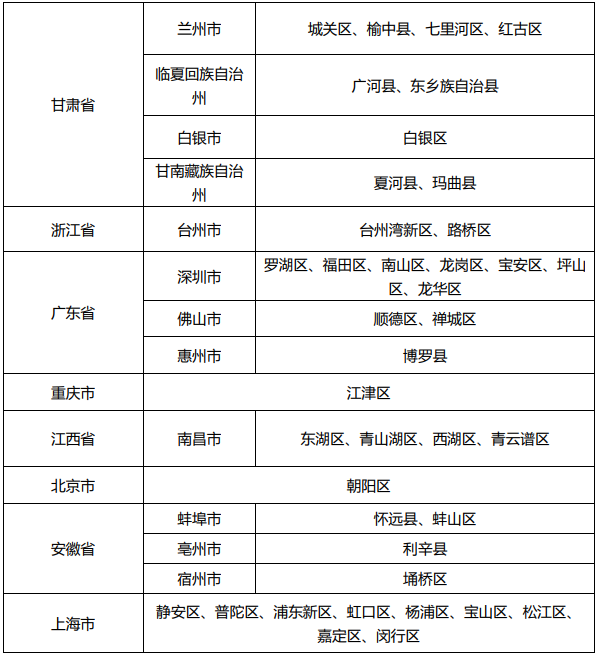
4、近10天内有境外或港澳台旅居史、近7天内有高中风险地区旅居史、近3天内有高中风险地区(或有本土病例报告)所在县(市、区、旗)旅居史、近10天内被判定为密切接触者、近7天内被判定为密切接触者的密切接触者的人员和湖南居民健康码非绿码、通信大数据行程卡或场所码非绿码的人员以及有发热(体温≥37.3℃)、乏力、咳嗽、咽痛等相关症状和仍在居家隔离医学观察、居家健康监测的人员,禁止参加此次活动。
5、请7月30日乘坐K458次列车的人员,近7天以来有天津市、新疆维吾尔自治区伊犁州、内蒙古自治区二连浩特市及以下地区旅居史人员,特别是高中风险区域旅居史人员、与病例活动轨迹有交集的人员及健康码红码或黄码人员,请立即主动向所在社区(村)、工作单位或所住酒店报备,配合落实隔离医学观察、健康监测、核酸检测等相关防控措施,对瞒报、谎报个人行程和健康状况的,将可能依法被追究法律责任。


了解最新、更详细的疫情防控政策可根据需要拨打以下电话:
浏阳市新型冠状病毒感染的肺炎防控指挥部办公室值班和政策咨询电话:83611958
浏阳市疾控中心值班和政策咨询电话:83612510
浏阳市健康码解码咨询电话:83631200
浏阳市高速出口咨询电话:83611069
浏阳市入住咨询电话:83612057
