8月4日至10日海口核酸检测采样亭采样时间延长

海口核酸检测采样亭增设及延长服务时间
关于增加我市核酸采样亭服务点和延长服务时间的通告根据我市疫情防控形势需要,为方便群众核酸检测采样,在市区内增设一批便民核酸采样亭并延长了服务时间,现将有关情况通告如下:
一、采样点服务时间
8月4—10日9:00—11:30,15:00—22:00。
二、采样对象
(一)近期有涉疫地区旅居史的人员,凭行程码采样。
(二)健康码为黄码的人员,凭健康码采样。
(三)纳入《海口市重点人群核酸监测系统》管理的人员,由现场工作人员通过《全员核酸检测信息采集平台》中的“日常核酸采集”模块扫健康码或身份证确认后采样。
(四)其他收到市、区疫情防控指挥部短信,需核酸采样人员。
(五)其他愿检尽检人群。
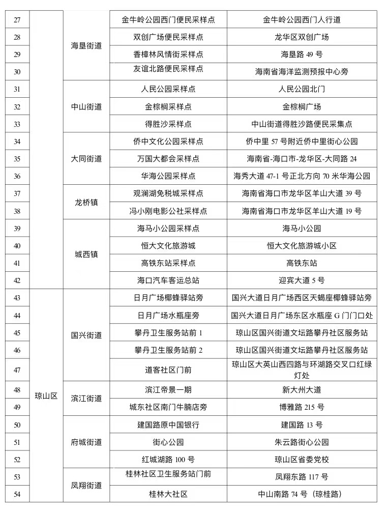
三、采样点设置
点位地址详见附表。
四、注意事项
(一)请广大市民严格遵守疫情防控规定,做好个人防护,保持一米以上社交距离。
(二)所有“黄码”人员不得乘坐公共交通工具,由现场工作人员根据实际情况,单独通道进行采样。
(三)采样亭核酸检测结果报告约需10小时以上,急需检测结果的建议到有关医院进行采样。附表:海口市主城区采样亭分布表海口市新型冠状病毒肺炎疫情防控工作指挥部2022年8月4日
附表:海口市主城区采样亭分布
来源:海口市新型冠状病毒肺炎疫情防控工作指挥部
