佛山禅城区新冠疫苗接种个人预约指引(附接种地点)

佛山禅城区新冠疫苗接种个人预约指引
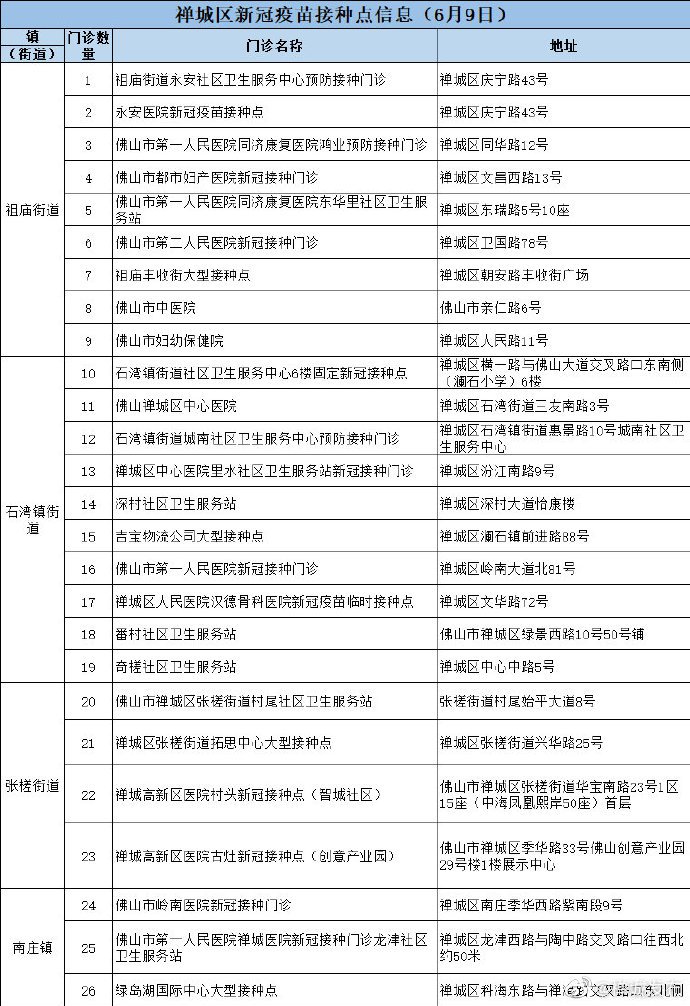
6月9日,禅城26个新冠疫苗接种点恢复开放,市民需在所属社区(村)进行登记(接种第二针优先安排)。
>>>
>>>
>>>
>>>
温馨提示:各位市民朋友请不要在无预约的情况下前往接种哦!
注:若接种点有变,请以最新公告为准。

佛山禅城区新冠疫苗接种个人预约指引
6月9日,禅城26个新冠疫苗接种点恢复开放,市民需在所属社区(村)进行登记(接种第二针优先安排)。
>>>
>>>
>>>
>>>
温馨提示:各位市民朋友请不要在无预约的情况下前往接种哦!
注:若接种点有变,请以最新公告为准。