2022年8月7日江西疾控新冠肺炎疫情风险提示

2022-11-22 21:54:04

2022年8月7日江西疾控新冠肺炎疫情风险提示

  ➤江西省疾控中心8月7日发布新冠肺炎疫情风险提示:

  一、2022年8月6日,北京新增1例新冠肺炎确诊病例、内蒙古新增12例确诊病例和4例无症状感染者、江苏新增1例确诊病例、浙江新增3例确诊病例和69例无症状感染者、河南新增1例确诊病例和30例无症状感染者、湖南新增1例确诊病例和3例无症状感染者、广东新增12例确诊病例和5例无症状感染者、广西新增3例确诊病例和19例无症状感染者、海南新增297例确诊病例和186例无症状感染者、重庆新增5例确诊病例和2例无症状感染者、贵州新增1例确诊病例和1例无症状感染者、河北新增5例无症状感染者、吉林新增2例无症状感染者、山东新增4例无症状感染者、四川新增2例无症状感染者、甘肃新增7例无症状感染者、新疆新增52例无症状感染者、新疆生产建设兵团新增8例无症状感染者。截至2022年8月7日17时,全国共有高风险地区501个,中风险地区858个。

  二、为防范疫情输入,保障人民群众身体健康,请来自中高风险地区和近7天有本土疫情的县(市、区)来赣返赣人员提前向属地报备,以及与外省(市、县、区)发布病例活动轨迹有交集人员和接到外省各级疾控中心电话告知的密切接触者等风险人员请立即向属地报备,按照属地要求配合落实疫情防控措施和个人责任。对故意隐瞒、不按要求报备或拒不配合落实防控措施等造成疫情传播的,公安机关将依法追究其法律责任。

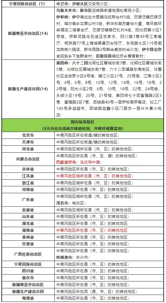
  三、省外来赣返赣人员健康管理措施清单(更新至2022年8月7日)

  【相关内容拓展阅读】

  ☑ 江西省对返赣人员最新规定(持续更新):

  ,即可查看详情。

上一篇:

8月7日宜春丰城公布1名密切接触者活动轨迹

下一篇:

已是最新文章

相关文章
返回顶部小火箭