8月8日浏阳发布疫情防控紧急提醒 8月8日浏阳发布疫情防控紧急提醒图片

截至8月7日,全国16个省市当天报告新增本土确诊病例324例、无症状感染者483例。其中海南省新增259例确诊病例、245例无症状感染者,本轮疫情社区传播范围较广,三亚目前仍处于高位上升期;西藏阿里地区普兰县在常规核酸检测中发现4名外来旅游人员新冠病毒核酸检测阳性,日喀则市存在严重的疫情外溢和社区传播风险。当前,国内疫情防控形势严峻复杂,为切实防范疫情输入和传播风险,浏阳市新型冠状病毒感染的肺炎防控指挥部办公室发布紧急提醒:
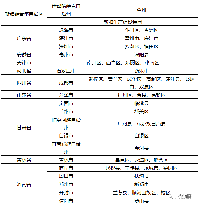
1.近7天以来有西藏阿里地区、日喀则市和海南省全域以及国内涉疫重点地区旅居史人员(详细地区附后),特别是有我省娄底市等高中风险区域旅居史人员、与病例活动轨迹有交集的人员及健康码红码或黄码人员,请立即主动向所在社区(村)、工作单位或所住酒店报备,配合落实隔离医学观察、健康监测、核酸检测等相关防控措施。对瞒报、谎报个人行程和健康状况的,将可能依法被追究法律责任。
2.所有省外来(返)浏人员均需提前2天报备并持有48小时核酸检测阴性证明。对海南省三亚市来(返)浏人员,严格实行闭环管理,不能乘坐公交车及的士等,落实集中隔离或居家隔离至来(返)浏后满7天,再居家健康监测3天。同时,加密核酸检测。对西藏日喀则市、阿里地区普兰县等地区来(返)浏人员,需进行核酸“三天两检”。倡导所有省外来(返)浏人员在主动报备的基础上进行核酸“三天两检”(间隔24小时以上),并做好自我健康监测。

3.各乡镇(街道)、村(社区)要主动加强外省来(返)浏人员排查;全市所有居民小区、单位和相关领域、行业、场所要认真履行疫情防控主体责任,督促相关人员主动报备,严格落实“扫码、测温、戴口罩”以及场所通风、清洁消毒等疫情防控措施,特别是网红打卡地、旅游景区景点、影剧院、图书馆、娱乐场所等场所要严格落实预约、限流、扫码验码等常态化防控措施,避免发生人员聚集,确保“逢进必扫、逢扫必验、不漏一人”,发现涉疫风险人员第一时间报告。
4.当前,正值暑期人员流动频繁,疫情传播风险上升,请广大市民朋友务必保持高度警惕,倡导市民减少非必要跨省、跨市出行,就地旅游休闲,避免前往发生本土疫情的省份、地区,非必要不跨境旅行。倡导公职人员不前往中高风险区所在县(市、区、自治县、旗),尽量避免前往有本土疫情的地区;确需出省的应经单位主要负责人审批同意,返浏前自主报备并提供48小时核酸检测阴性证明,按要求落实各项防控措施。
5.请市民继续严格落实“戴口罩、勤洗手、常测温、少聚集”等个人防护措施,养成良好的个人卫生习惯。一旦出现发热、咳嗽、乏力等症状,应做好个人防护,立即前往医疗机构发热门诊就诊,避免乘坐公共交通工具。倡导所有公众严格按照《公民防疫基本行为准则》要求,积极配合落实各项疫情防控措施。符合条件的公众应全程接种新冠病毒疫苗,完成全程免疫满6个月的公众进行加强免疫。
8月8日国内涉疫重点地区:


