2021年佛山市图书馆春节开放时间 佛山市禅城区图书馆开馆时间

佛山各图书馆2021年春节期间开放时间:

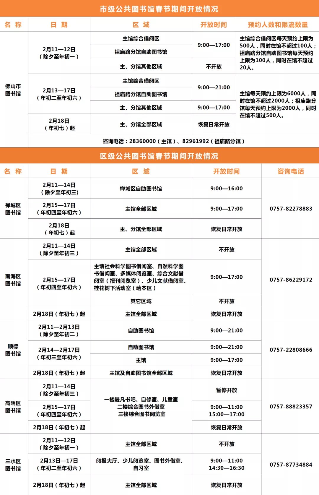
咨询电话:0757-28360000(主馆)、82961992(祖庙路分馆)。
(部分)智能图书馆春节开放时间:

根据疫情防控趋势,自2020年10月13日起,佛山市图书馆继续按照“预约、限流、测温、扫码、保持1米社交距离、科学佩戴口罩”策略开放,具体调整如下:
一、扩大限流数量:
自2020年10月13日(星期二)起,主馆每天接待人数扩大至6000人,同时在馆人数不超过2000人。祖庙路分馆每天接待人数扩大至2000人,同时在馆人数不超过500人(其中,祖庙路分馆自助馆同时在馆人数不超过20人)。
各馆同时在馆人数达到上限后,将采取“出一进一”措施限流。
二、调整开放时间、区域:
主馆:周二至周日,9:00-17:00。
其中,9:00-21:00,开放一楼综合借阅区。
祖庙路分馆、分馆自助馆:周二至周日,9:00-21:00。
注意事项:
1.登记预约:
进入图书馆前,读者可登录佛山市图书馆微信公众号,点击“预约进馆”选择主馆或祖庙路分馆进行预约。同时,也可直接登录佛山文化云进行预约。
2.入馆手续:
*打开微信“扫一扫”,通过扫描图书馆提供的二维码进行验证并登记(需已办理粤康码);
*配合检查人员进行测温,体温正常且佩戴口罩者可入馆;
*禁止携带酒精等易燃易爆物品入馆。
3.咨询方式:
电话:28360000(主馆)、82961992(祖庙路分馆)。
微信:通过佛山市图书馆微信公众号聊天对话框留言咨询。
4.其他说明:
佛山市图书馆会根据国家、省、市疫情防控措施调整开放策略,请关注佛山市图书馆官方网站、微信公众号、微博了解最新动态信息。
敬请互相转告,感谢广大读者的理解支持!祝各位读者身体健康、万事如意!
“粤康码”微信小程序二维码
未办理粤康码的读者,可通过注册申请,或微信搜索“粤省事”小程序,进入“粤康码”界面申请。

