8月17日浏阳发布疫情防控紧急提醒 浏阳今日疫情

为保障人民群众生命健康安全,防范疫情输入和传播风险,浏阳市新型冠状病毒感染的肺炎防控指挥部办公室发布紧急提醒:
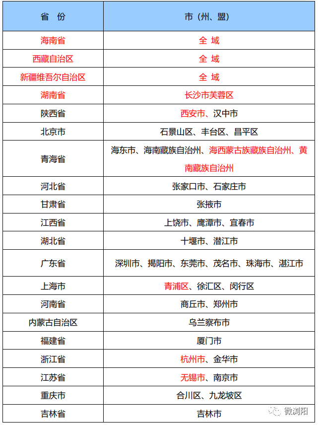
1.凡7月23日以来有海南省、新疆维吾尔自治区旅居史,7月25日以来有西藏自治区旅居史,近7天有国内中高风险区所在县(区、市)或有本土疫情发生县(区、市)旅居史的来(返)浏人员(重点涉疫地区附后),特别是8月14日乘坐Z266次列车、与长沙市陈某等已公布阳性病例活动轨迹有交集及健康码红码或黄码人员,务必立即主动向所在村(社区)、工作单位或所住酒店报备,主动配合做好信息登记、核酸检测和健康监测等防控工作。
2.所有省外来(返)浏人员均需提前2天报备并持有48小时核酸检测阴性证明,在抵浏后第一时间主动开展1次核酸检测,倡导落实“三天两检” (间隔24小时以上),并做好自我健康监测。核酸结果未出来前,不前往公共场所活动,不参加聚集性活动,避免乘坐公共交通工具。海南省三亚市来(返)浏人员,严格实行闭环管理,不能乘坐公交车及的士等。
3.各乡镇(街道)、村(社区)要继续采取多种方式主动加强对新疆、西藏、海南等外省来(返)浏人员的重点排查;各机关、企事业单位及个体工商户要加强人员外出管理,督促相关人员主动落实提前报备、健康监测等各项措施;全市所有居民小区、单位和相关领域、行业、场所要认真履行疫情防控主体责任,要严格落实“扫码、测温、戴口罩”以及场所通风、清洁消毒等疫情防控措施,确保“逢进必扫、逢扫必验、不漏一人”,发现涉疫风险人员第一时间报告。
4.鉴于当前疫情,倡导市民减少非必要跨省、跨市出行,避免前往中高风险地区及所在区(县、市)和有发生本土疫情的省份、地区,非必要不跨境旅行。坚持勤洗手、戴口罩、常通风、公筷制、“一米线”、咳嗽礼仪、清洁消毒等良好卫生习惯,严格落实“健康第一责任人”要求,主动履行防疫义务。对违反疫情防控法律法规,隐瞒、虚报、缓报行程信息和疫情有关接触史,不履行报备手续、不按规定配合落实防疫措施引起疫情传播或造成传播风险的,将承担相应法律责任。
8月17日国内涉疫重点地区:
