宁乡2022年秋季开学疫情防控致全体师生员工、家长公开信

2022年秋季开学疫情防控致全体师生员工、家长公开信
全体师生员工、各位家长:
新学期将至,当前国内多省市发生聚集性疫情,我市及周边区县市相继出现输入性确诊病例,因暑假期间师生员工流动剧增,疫情输入风险极大,为确保系统广大师生员工及家长的身体健康和生命安全,确保系统开学平稳,根据《新型冠状病毒肺炎防控方案(第九版)》《高等学校、中小学校和托幼机构新冠肺炎疫情防控技术方案(第五版)》等文件要求,现将我市2022年秋季开学疫情防控相关要求告知如下,请全体师生员工和家长遵照执行。
一、开学返校前疫情防控要求
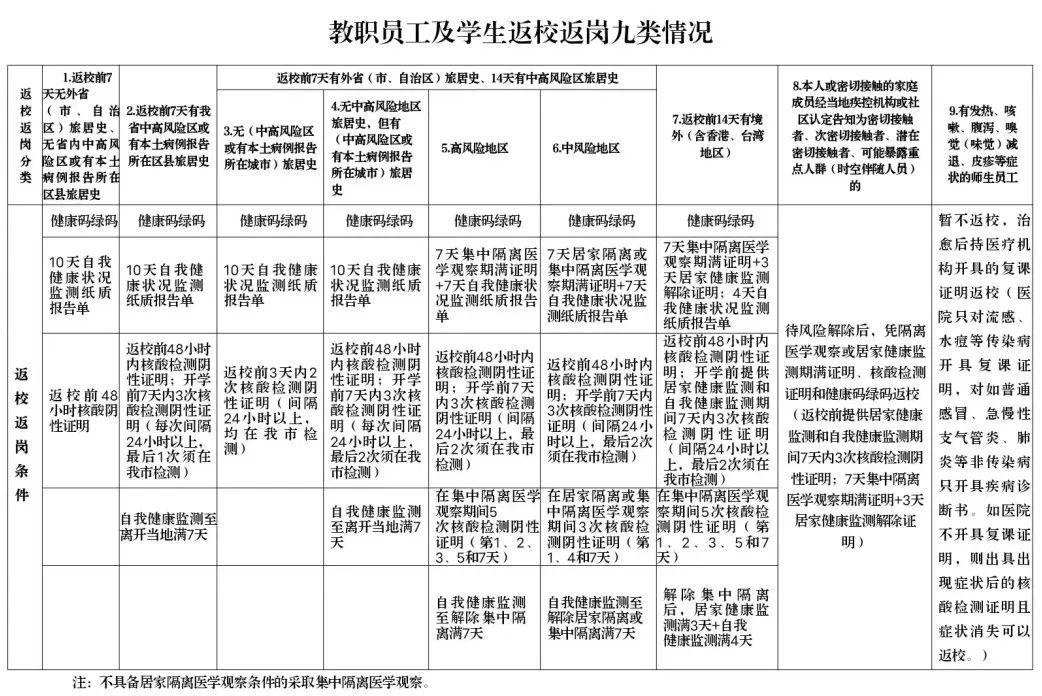
1. 严管出行:倡导广大师生员工及共同生活人员开学前原则上不再离开宁乡,非必要不外出;在省外或省内其他地区的人员在开学前7天返回在宁居住地,省外及省内含雨花区、华容县、平江县返回前须主动向所在村(社区)及学校(幼儿园)报备,返宁后主动配合落实相关管控措施。
2.全面摸排:一是开学前7天对师生员工及同住人员行程进行摸排,涉中高风险地区或病例发生地旅居史的,返宁前通过“湖南居民健康卡—入湘报备”报备行程同时主动向社区报备,持48小时内核酸检测阴性证明返宁,返宁后落实3天2检并按照相关防疫措施落实;二是开学前1天学校(幼儿园)对所有师生员工及同住人员健康码、行程码进行查验收集;三是督促滞留省外的师生员工尽快返宁并逐一核实报备。
3.加强监测:全体师生员工及同住人员做好自我健康监测,开学前10天内一旦出现发热、干咳、乏力、咽痛、嗅(味)觉减退、腹泻等疑似症状,立即主动上报,并按要求及时前往医疗机构发热门诊就诊,避免乘坐公共交通工具。就诊时全程规范佩戴口罩,如实告知个人旅居史、接触史。治愈后持医疗机构开具的复课证明返校。
4.强化消杀:开学前第三天、前一天对学校(幼儿园)进行全面清扫,饮用水做好二次供水消毒,对教室、寝室、楼道、食堂、门卫室等重点部位进行消杀通风。
二、开学报到时疫情防控要求
5.严格查验:一是所有师生员工一律凭48小时核酸检测阴性证明返校(岗);二是开学前7天内从外省低风险地区返宁人员须查验返宁落地后3天2次核酸检测阴性证明;三是湖南省居民健康码为红黄码或弹窗提醒人员、境外返回人员、本人或同住人员开学前10天内有中高风险地旅居史人员均不能入校;四是经属地疫情防控部门研判存在疫情传播风险的人员暂缓返校。
6.分时错峰:开学当日,各学校(幼儿园)根据学校具体情况分时、错峰入学,减少人员聚集。
7.科学防护:全体师生员工均需规范佩戴口罩,避免人员扎堆、聚集、保持1米以上的社交距离,配合查验湖南省居民健康码和行程码,测量体温。除幼儿园外,开学报到时,学生家长或其他陪同人员原则上不进入校园。
三、开学以后疫情防控要求
8.严把入校关:师生员工、校外人员入校落实佩戴口罩、扫场所码、查验健康码和行程卡,测量体温和实名登记。外来无关人员一律不得入校。
9.常态防控:全体师生员工做好每日自我健康监测,严格落实晨午晚检,做好因病缺课缺勤登记及追踪,出现发热、干咳、乏力、咽痛、嗅(味)觉减退、腹泻等不适症状时要第一时间报告学校相关责任人,做好排查。
10.强化接种:符合新冠疫苗接种条件的师生员工要尽早就近完成新冠疫苗全程接种和加强针接种。落实儿童预防接种证查验,没有按时间节点完成免疫规划疫苗接种的,应尽快落实补种。倡导遵照“知情、自愿、自费”原则接种流感、水痘、腮腺炎等常见传染病疫苗。
疫情防控,人人有责!让我们携手同行,共建平安校园。
宁乡市教育局
2022年8月22日
教职员工及学生返校返岗九类情况:
