天津红桥区常态化核酸检测服务时间调整公告

>>>红桥区常态化核酸检测服务时间调整公告
按照市防控指挥部工作要求,进一步方便群众进行核酸检测,现对全区核酸检测点工作时间进行调整:
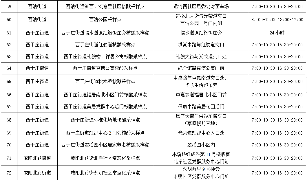
一、普通社区便民核酸检测点的工作时间分为两个时间段:每日早7:00至10:30和下午16:30至晚20:00。
二、24小时核酸采样点和水游城、陆家嘴、大胡同、西沽公园等重点公共场所核酸采样点服务时间不变。
常态化核酸检测采样点地址和每日工作时间见附件,具体以采样点公示时间为准。红桥区疫情防控指挥部将根据采样点实际运行情况,适时调整优化常态化核酸采样点位置和工作时间,请广大居民关注常态化核酸检测点最新公告。
红桥区疫情防控指挥部
2022年8月24日
红桥区常态化核酸检测采样点汇总表:
