天津东丽区涉疫重点场所人员排查报备通告(最新)

》》》天津东丽区涉疫重点场所人员排查报备通告(最新)
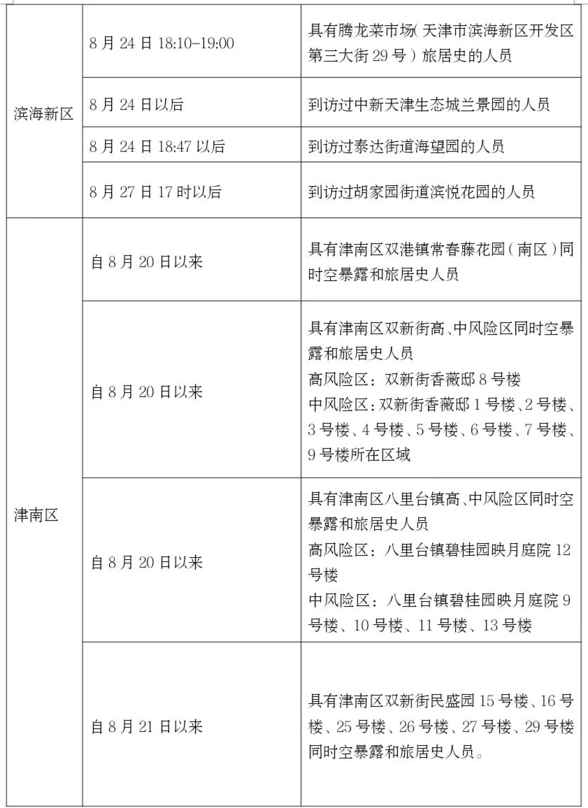
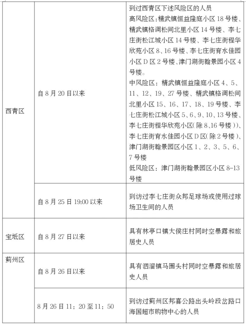
根据疫情形势,为切实保障人民群众生命安全和身体健康,快速有效阻断疫情传播风险,及时排查管控风险人员,严防疫情扩散传播,现就具有相关涉疫风险场所旅居史人员排查报备相关事宜通告如下:请具有以下同时空暴露和旅居史人员,立即主动向居住地所在社区报备,并配合落实做好疫情防控工作。
涉疫风险场所人员排查(截至8月28日17时)
如津云等权威媒体、我市其他区官方媒体接续发布有关涉疫重点场所及排查报备的通告,请具有相关旅居史、到访史等人员,立即主动向居住地社区报备,并配合落实好相关疫情防控措施。
疫情防控期间,请广大市民朋友严格落实各项防控要求,按时主动参加全员核酸检测、常态化核酸检测;出入公共场所时,主动做好“扫码、测温、戴口罩”及有关查验工作;如具有涉疫重点地区、重点场所旅居史、到访史等,主动配合做好报备及流行病学调查等疫情防控工作。如不主动报备、拒不配合疫情防控政策、造成疫情传播,将依法追究法律责任。
衷心感谢您的理解配合和对疫情防控工作的全力支持!
