9月12日怀化市疾控发布疫情防控提示(9月12日怀化市疾控发布疫情防控提示书)

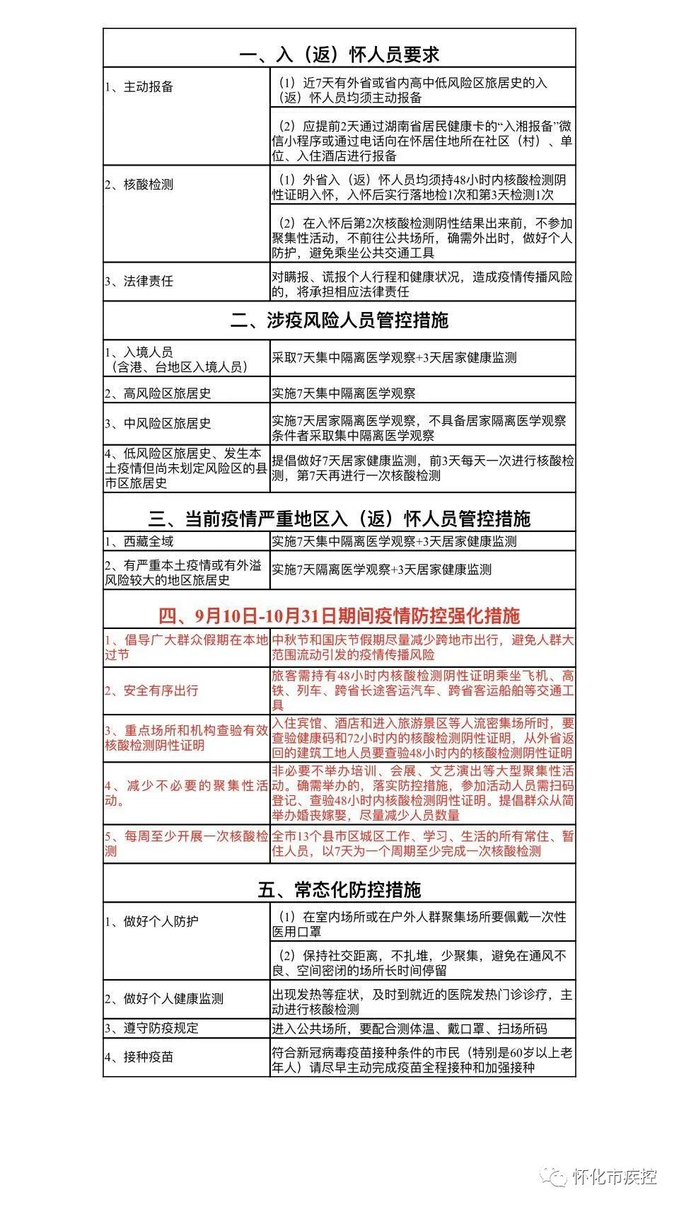
近期,国内疫情形势复杂严峻。9月11日,我省衡阳市发现1例无症状感染者;北京市三所学校聚集性疫情仍在进展;贵州省贵阳市疫情感染人数持续增加,已有学校发现多名感染者,疫情已外溢至省内多地;四川疫情处于发展期,持续多日有非管控感染者报告,波及范围广,社区传播风险高;西藏、青海疫情仍处于发展中,后续疫情传播扩散和外溢风险依然存在;江西、广东、黑龙江、内蒙古、山东、湖北、云南等地疫情仍在进展,存在一定的社区传播风险。为持续做好我市疫情防控工作,切实防范疫情输入和传播风险,怀化疾控发布疫情防控提示:
