9月24日浏阳发布疫情防控重要提醒 浏阳市疫情最新规定

国庆临近,人员流动性加大,增加了聚集性疫情和跨地区疫情传播的风险,为严防疫情输入,确保市民群众健康安全地度过国庆假期,浏阳市新型冠状病毒感染的肺炎防控指挥部办公室发布重要提醒:
1.倡导在外工作、学习的亲友非必要不返乡,尽量留在当地过节。建议中高风险地区、7天内有一定范围社区传播或已实施大范围社区管控措施的区县人员暂缓返乡。
倡导市民群众就地过节,尽量减少跨省、跨市出行,避免人群大范围流动引发的疫情传播风险。不要前往中、高风险地区及所在县(市、区、旗),非必要不前往中、高风险地区所在地市的其它县(市、区、旗)及有本土疫情的地区。同时积极向在外家属亲友宣传我市疫情防控政策,主动告知中高风险地区来(返)浏人员需落实7天隔离医学观察,如有不主动报备、隐瞒行踪、不配合管控等疫情防控措施的,将依法依规严肃追究其法律责任。
2.所有省外和省内有本土疫情区县来(返)浏人员均需提前2天报备,查验48小时内核酸检测阴性证明和健康码、行程卡,并在抵浏后第一时间完成落地检后再进行“3天2检”。在第2次核酸检测阴性结果出来前,不参加聚集性活动、不进入人员密集的公共场所,避免乘坐公共交通工具。
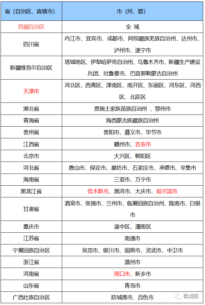
3.近10天以来有以下重点涉疫地区旅居史人员,务必第一时间向所在村(社区)、工作单位或所住酒店报备,主动配合做好信息登记、核酸检测和健康监测等分类防控措施。
9月24日国内涉疫地区:

4.市域范围(全域)内所有人员7天内必须至少开展1次核酸检测,风险职业人员和重点机构场所人员核酸检测按规定频次执行。乘坐飞机、高铁、列车、跨省长途客运汽车等交通工具需持有48小时内核酸检测阴性证明,进入宾馆、酒店、旅游景区和经营性密闭场所需持有72小时内核酸阴性证明,进入其他公共场所需持有7天内核酸阴性证明。
5.市民群众要继续坚持戴口罩、勤洗手、常通风、分餐食、用公筷、一米线等卫生习惯,主动配合落实“扫码、测温、查验行程卡和核酸检测结果”等疫情防控措施。坚持少聚集、不扎堆,尽量不组织、不参与聚会聚餐,非必要不组织、不参加大规模聚集性活动,提倡“喜事缓办,丧事简办,宴会不办”。确需举办的,按照“谁举办、谁负责”的原则,制定活动疫情防控方案向属地政府报备,并严格落实到位。
