中山火炬开发区3月29日开展区域核酸检测工作

火炬开发区3月29日开展区域核酸检测工作
为切实发挥核酸检测在疫情应对与处置中的技术支撑作用,有效预防疫情扩散,根据市新冠肺炎疫情防控指挥部统一部署,经区新冠肺炎疫情防控指挥部研究决定,我区定于3月29日开展区域核酸检测工作。现将有关事项通知如下:
一、采样时间:
3月29日(星期二)9:30-16:30。
二、采样对象:
辖区所有居民(含本地常住人口、临时流动人口、外籍人员等)。
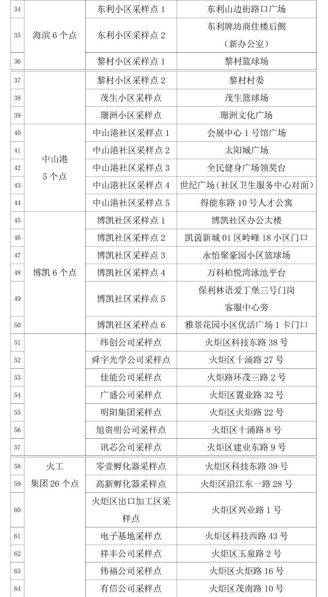
三、采样地点
全区设置了93个固定核酸采样点,广大群众可就近免费检测,采样点具体安排如下:



四、注意事项
1、为了提高效率,请提前在微信搜索“粤核酸6”小程序,生成二维码后截图保存(之前的大规模核酸码可重复使用),可帮家人(老人、小孩等成员)填写信息生成二维码后截图保存,数量不限。检测时凭“葵花码+粤康码+行程卡”(可截图)进入检测点。
2、黄、红码人员、有相关风险地区及重点关注地区旅居史人员行程卡带*号人员,不能进入本次核酸检测固定采样点,请到社区三人组采样点或者开发区医院黄码专区检测。
3、请全程佩戴口罩,与他人保持1米以上的间隔,不交谈,不聚集,听从现场工作人员的指引,有序完成扫码、登记、采样等工作流程。
4、请不要接触采样台,不要将手机、锁匙等物品放在采样台上,采样后不要随地吐痰。采样结束应立即回家用肥皂或洗手液仔细洗手。
5、接种新冠疫苗48小时后再进行核酸检测。
6、火炬区区域核酸检测期间疫苗接种点暂停接种。
咨询电话:0760-28152237
