9月30日浏阳发布国庆特别提醒(浏阳元宵节)

国庆假期临近,疫情输入和扩散风险持续加大。为确保市民健康安全地度过国庆佳节,浏阳市新型冠状病毒感染的肺炎防控指挥部办公室再发国庆特别提醒:
外省来(返)浏人员应提前2天报备、持48小时核酸阴性证明、严格 “落地检”和“3天2检”。倡导市民就地过节, 尽量减少跨市出行,原则上不出省。
1、主动提前报备
所有省外来(返)浏人员、省内有本土疫情区县来(返)浏人员均需提前2天报备,近10天以来有西藏,宁夏中卫、银川、吴忠、固原,贵州贵阳、毕节,黑龙江哈尔滨、佳木斯、黑河以及国内其他重点疫情发生地或与邵阳市、长沙县报告病例活动轨迹有交集(轨迹附后)、健康码红黄码人员,务必第一时间向所在社区(村)、工作单位或所住酒店主动报备,配合做好信息登记、核酸检测和健康监测等分类防控措施。如有不主动报备、隐瞒行踪、不配合管控等疫情防控措施的,将依法依规严肃追究其法律责任。
2、倡导就地过节
鉴于当前疫情形势,倡导在外工作、学习的亲友非必要不返乡,尽量留在当地过节。建议中高风险地区、7天内有一定范围社区传播或已实施大范围社区管控措施的区县人员暂缓返乡。倡导市民就地过节,尽量减少跨市出行,原则上不出省,不前往有中高风险地区或本土疫情社区传播的地市,避免人群大范围流动引发的疫情传播风险。同时,积极向在外家属亲友宣传我市疫情防控政策,认真履行疫情防控主体责任。
3、及时检测核酸
所有外省来(返)浏人员,需查验48小时内核酸检测阴性证明以及健康码和行程卡,并在抵浏后第一时间完成落地检后再进行“3天2检”(第1天和3天各开展一次核酸检测,间隔24小时以上),做好自我健康监测。第2次核酸检测阴性结果出来前,不参加聚集性活动、不进入人员密集的公共场所,避免乘坐公共交通工具。市域范围(全域)内所有人员7天内必须至少开展1次核酸检测。
国庆节及前后,快递外卖、酒店服务、交通运输、装修装卸、商场超市、农贸(集贸)市场、密闭场所、养老机构、监管场所等重点机构、场所和人员的核酸检测频次调整为2天1检。市民群众乘坐飞机、高铁、列车、跨省长途客运汽车等交通工具需持有48小时内核酸检测阴性证明,进入宾馆、酒店、旅游景区和KTV、网吧、棋牌室、影剧院等经营性密闭场所需持有72小时内核酸阴性证明,进入其他公共场所需持有7天内核酸阴性证明。
4、严格入浏即管
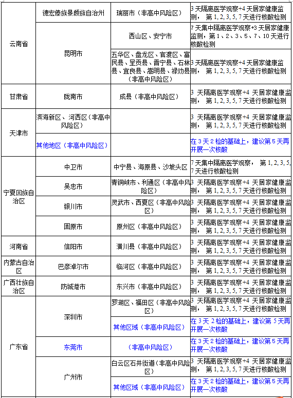
中高风险地区、7天内有一定范围社区传播或已实施大范围社区管控措施的县区旅居史人员需落实7天隔离医学观察;7天内有存在社区传播风险的区县或临时性静态管理区域旅居史人员,实施3天隔离医学观察和4天居家健康监测。闭环转运(自驾人员闭环自驾)的人员,按省市要求分级分类落实健康管控措施。省市根据疫情形势变化将适时调整防疫政策,请配合村(社区)落实相关防疫措施。具体健康服务措施附后如下:
近期重点疫情发生地入湘人员健康服务措施:



5、非必要不聚集
鉴于当前疫情形势,国庆期间仍需坚持少聚集、不扎堆,尽量不组织、不参与聚会聚餐,非必要不组织、不参加大规模聚集性活动,提倡“喜事缓办,丧事简办,宴会不办”。确需举办的,按照“谁举办、谁负责”的原则,制定活动疫情防控方案向属地政府报备,并严格落实到位。参加活动人员需扫码登记、查验48小时内核酸阴性证明,外省来(返)浏人员应至少完成“3天2检”。
6、做好多病同防
随着秋冬季的到来,针对可能出现的新冠肺炎疫情和秋冬季常见呼吸道疾病叠加情况,市民要开展自身健康监测,做好对流行性感冒、麻疹、水痘、风疹等秋冬季常见传染病的预防,积极接种流感、水痘等疫苗,构建免疫屏障。同时加强锻炼,注意保暖,均衡营养,劳逸结合,提高身体免疫力,居家、教室、办公场所等注意经常开窗通风,保持空气流通、清新。符合新冠疫苗接种条件的市民(特别是60岁以上老年人),请尽早主动完成疫苗全程接种和加强接种。
7、加强日常防护
自觉遵守公民防疫基本行为准则,坚持戴口罩、勤洗手、常通风、分餐食、用公筷、一米线等卫生习惯,尽量不去人群密集、空气不流畅的场所,保持个人卫生,避免用手直接触碰眼、口、鼻,主动配合落实“扫码、测温、查验行程卡和核酸检测结果”等疫情防控措施。居家隔离医学观察对象应单独居住或单间居住,尽量使用单独卫生间,做好个人防护,尽量减少与其他家庭成员接触,居家隔离医学观察期间本人及共同居住人不得外出,拒绝一切探访。居家健康监测对象除采核酸外均不能外出。非必须不购买来自境外和国内中高风险地区的物品,接收邮件快递时要佩戴口罩、手套,建议采取无接触式收货,先消毒再拆件,防患于未然。
8、加强健康监测
密切关注既往7天内旅居地的疫情状况和本人及家庭成员健康状况,一旦出现发热、干咳、乏力、嗅(味)觉减退或丧失、鼻塞、流涕、咽痛、结膜炎、肌痛和腹泻等症状之一者,应及时就诊并如实告之近期旅居史,就医过程中尽量避免乘坐公共交通工具,在未排除感染风险前不出行。
国庆假期,各乡镇(街道)、村(社区)要常态化做好外省来(返)浏人员的排查,全市所有居民小区、单位和相关领域、行业、场所和旅游景点等公共场所经营(管理)单位,要认真履行疫情防控主体责任,落实守“小门”职责,督促劝导进入人员“戴口罩、扫码、测温、查验行程卡和核酸检测结果”,发现涉疫风险人员第一时间报告。如因排查报备、扫码查验等不到位,造成人员失管、漏管或疫情风险,将依法追究单位相关人员责任。
