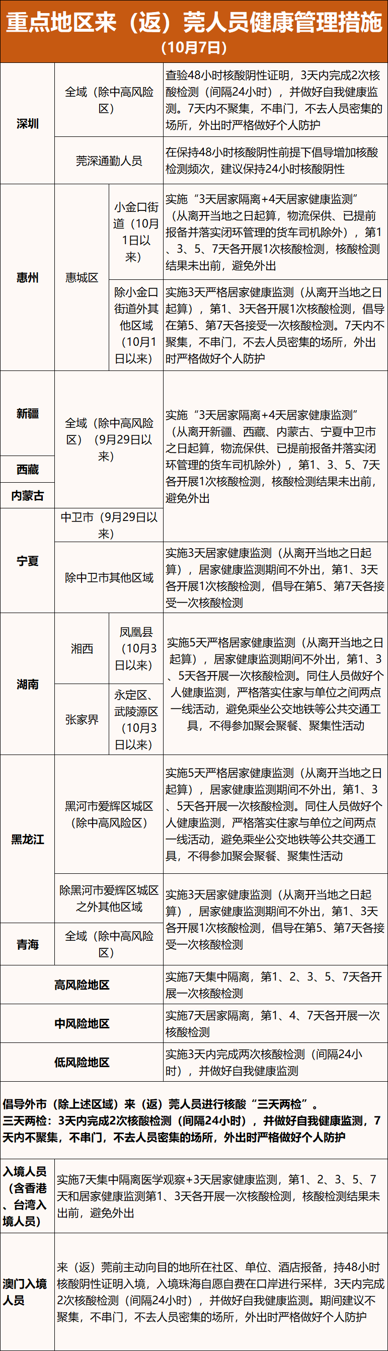
东莞疾控发布重点城市返莞人员防疫措施

为有力落实“外防输入、内防反弹”总策略,切实维护人民群众生命安全和身体健康,对来(返)莞人员采取以下健康管理措施:

请广大市民朋友除做好主动报备并接受相应的健康管理措施外,还应做到以下四点:
1. 做好个人健康监测
如有出现发热、干咳、乏力、咽痛、嗅 (味)觉减退、鼻塞、流涕、结膜炎、肌痛和腹泻等症状,要佩戴一次性医用口罩及以上级别口罩,及时到就近的发热门诊进行排查和诊疗,就医过程尽量避免乘坐公共交通工具。
2. 切实做好个人防护
广大市民群众要做好个人防护。在人员密集场所、密闭公共场所、搭乘公共交通时,要佩戴好口罩。坚持勤洗手、常通风、少聚集,吃熟食、用公筷、常清洁等良好的卫生习惯,积极配合防控措施。
3. 积极接种新冠病毒疫苗
在没有接种禁忌症的情况下,符合条件的人员尽早接种新冠病毒疫苗,及早完成全程、加强免疫接种,保护自己和家人,尽快建立全民免疫屏障。
4. 市民出行尽量避开疫情相关地区
当前国内疫情多点散发与局部暴发并存,疫情形势严峻复杂。请广大市民群众密切关注疫情发展动态,如非必要,避免前往中、高风险地区及疫情相关地区。如必须前往,请全程做好个人防护,(来)返莞后要主动报备,并接受相应的健康管理措施。
疫情期间,每位市民都要自觉遵守国家和省、市出台的疫情防控各项规定。因瞒报、谎报、迟报等引发疫情风险的,将依法追究其法律责任。
